Hiritech 3000系列蒸发光散射检测器

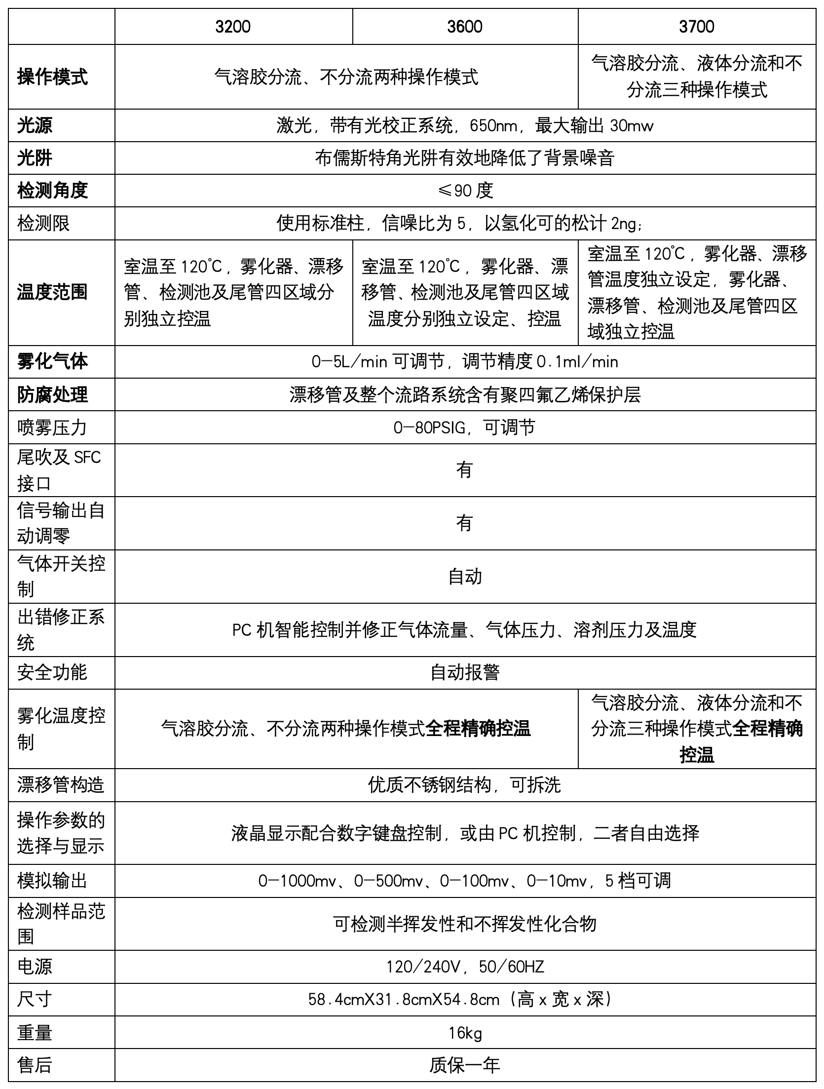
海瑞克公司专注于分析领域,为了满足对紫外无吸收的产物的检测,推出了海瑞克Hiritech 3000系列蒸发光散射检测器,其性能高,重现性好,可完全取代进口仪器,是从事中药、天然产物、抗生素分析的理想选择。Hiritech 3000系列是一款通用型HPLC检测器,能检测不挥发性或半挥发性化合物两种模式,消除了传统的局限性,激光光源寿命可达 30000小时,且光源强度始终恒定科学地采用布儒斯特角光阱,有效地降低了背景噪音,敏感部位采取防腐处理,可以耐受酸碱腐蚀性。



